Запасные части к компрессорам Remeza AIRCAST на основе головки LB30
Каталог » Запчасти и расходные материалы » Запасные части на компрессоры » Запасные части к компрессорам Remeza AIRCAST на основе головки LB30
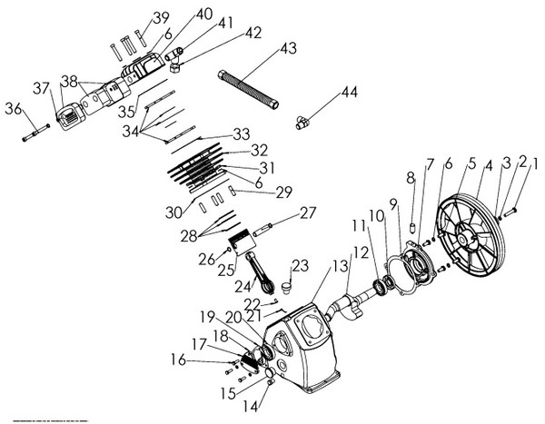
Запасные части к компрессорам Remeza AIRCAST на основе головки LB30

| Позиция в деталировке | Наименование | Применяемость | Артикул |
| 1 | Болт шкива М10×45 (левосторонний) | 1 | 11131005 |
| 2 | Шайба стопорная левосторонняя Ф8 | 4 | 11124001 |
| 3 | Шайба Ф38 | 1 | 21213002 |
| 4 | Шкив Ф266,7 | 1 | 21212002 |
| 5 | Болт крепления М8×25 | 4 | 11131004 |
| 6 | Граверная шайба Ф8 | 20 | 11123003 |
| 7 | Передняя крышка | 1 | 21113003 |
| 8 | Сапун | 1 | 21166003 |
| 9 | Прокладка передней крышки | 1 | 21152001 |
| 10 | Сальник 24×47×8 | 1 | 21161004 |
| 11 | Подшипник 6205Z | 1 | 21134001 |
| 12 | Коленвал | 1 | 21131003 |
| 13 | Картер | 1 | 21111009 |
| 14 | Пробка слива масла | 1 | 21169001 |
| 15 | Маслоуказатель | 1 | 21164004 |
| 16 | Болт крепления крышки М6×20 | 3 | 11131001 |
| 17 | Граверная шайба Ф6 | 1 | 11123002 |
| 18 | Задняя крышка | 1 | 21112003 |
| 19 | Прокладка задней крышки | 1 | 21155001 |
| 20 | Подшипник 6304 | 1 | 21134002 |
| 23 | Пробка залива масла | 1 | 21167002 |
| 24 | Шатун с маслоразбрызгивателем | 2 | 21132021 |
| 25 | Поршень Ф65 | 2 | 21141003 |
| 26 | Стопорное кольцо Ф14,7 | 4 | 21144002 |
| 27 | Палец поршня Ф14,5×57,5 | 2 | 21143002 |
| 28 | Комплект колец Ф65 | 2 | 21145003 |
| 29 | Шпилька | 8 | 11141001 |
| 30 | Прокладка цилиндр-картер Ф65 | 2 | 21153001 |
| 31 | Гайка М8 | 8 | 11111002 |
| 32 | Цилиндр Ф65 | 2 | 21121004 |
| 33 | Прокладка блока клапанов нижняя Ф65 | 2 | 21151002 |
| 34 | Клапанный блок в комплекте Ф65 | 2 | 21124013 |
| 35 | Прокладка блока клапанов верхняя Ф65 | 2 | 21154001 |
| 36 | Болт воздушного фильтра М8×30 | 4 | 11132004 |
| 37 | Медная шайба Ф8 | 4 | 11122001 |
| 38 | Фильтр воздушный в сборе | 2 | 21175002 |
| 39 | Болт крышки блока цилиндров М8×50 | 8 | 11132006 |
| 40 | Головка цилиндра | 2 | 21123003 |
| 41 | Тройник | 1 | 21174001 |
| 42 | Гайка Ф14,5-27 | 1 | 11113001 |
| 43 | Радиатор | 1 | 21171002 |
| 44 | Угольник | 1 | 21173001 |
| 34/2 | Пластины клапанные в комплекте (2 шт.) | 2 | 21125017 |
| 34/3 | Алюминиевая покладка | 2 | 21126005 |
| 38/2 | Патрон воздушного фильтра | 2 | 21177012 либо 21175008 |
